當前生命科學前沿領域持續活躍,生物技術革命浪潮席卷全球,合成生物學已成為當今生物學領域的前沿研究方向。國家不斷加大對合成生物學技術研究與產業化應用部署,密集出臺了一系列加快合成生物創新發展政策文件。在合成生物學已經成為國家級戰略部署領域的當下,2024年北京、上海、深圳、天津以及合肥等五地紛紛落實國家政策,積極出臺專項規劃,聚焦優勢細分賽道精準發力,大力推動合成生物產業的快速發展。
一、北京市強化產業頂層設計與整體統籌
加強頂層謀劃,統籌部署關鍵任務。2024年5月,北京市明確提出要在合成生物學、細胞基因治療等前沿技術領域部署“核爆點”專項。同年9月,發布了北京市首個合成生物制造產業的專項行動計劃,并配套出臺落實具體支持形式的若干措施,提出到2026年要基本形成北京創新策源、津冀承接支撐、輻射帶動全國的發展格局,打造1-2個百億級產業集聚區。
產業加速聚集,特色優勢領域集中發力。2024年初,北京市昌平區聚焦生物醫藥及美麗經濟、能源、新材料等重點領域,利用“能源谷”“生命谷”15萬平方米存量空間建設“中關村合成生物制造產業集聚區”,平谷區聚焦農業食品合成生物制造,建成約13萬平方米生物制造園區并投入使用。作為北京市新認定的合成生物領域“未來產業育新基地”,昌平區和平谷區通過建設技術創新中心等創新平臺,以及菌株構建篩選、質譜檢測技術應用等共性技術服務平臺等,吸引匯聚了微元合成、先正達等近百家國內外合成生物創新企業。
舉辦高規格會議,提升行業影響力。2024年北京先后組織舉辦了“2024年合成生物制造技術創新發展論壇”和“中國工程院工程科技學術研討會暨2024年合成生物制造國際會議”等多場國際化交流活動,分享了國內外最新研究成果和技術,尤其是過去一年北京在合成生物制造領域所取得的成就,并與國內外頂尖科學家以及行業專家深入研討產業發展所面臨的機遇和挑戰。
表1 北京市合成生物最新發展態勢

表格信息來源:北國咨根據公開信息整理

圖片來源:北國咨根據公開信息整理
圖1 北京市合成生物制造產業布局情況圖
二、上海市持續加大對科技轉化的支持力度
推動優勢前沿領域國際化發展。2024年10月,上海在《上海市提升生物醫藥企業國際競爭力行動方案(2024—2027年)》中提出圍繞合成生物學、細胞和基因治療等國際前沿生物技術領域和新賽道開展前瞻布局,對標國際標準和規范,開發面向國際市場的優質創新產品。2024年11月,出臺新材料產業實施方案支持合成生物材料替代傳統化工材料,支持優先布局CO2制備生物燃料、生物基高分子材料等產業化項目。
舉辦學術論壇及競賽激發合成生物領域活力。上海市2024年先后召開合成生物學與生物醫學健康大會、合成生物學創新峰會、國際合成生物學創新論壇等會議,匯聚了“產學研醫政”合成生物學領域的專家學者,并發布了《中國合成生物產業白皮書2024》,不僅推動了上海乃至全國合成生物學領域的科技創新和產業合作,也加強了國內外合成生物學領域的交流與學習。
“真金白銀”支持科研項目成果轉化。2024年度“科技創新行動計劃”合成生物學領域項目對新型CRISPR技術開發、基于AI建模的AAV高產細胞株篩選與生產工藝優化等16個項目予以立項,共資助3700萬元。2024年11月,舉辦了“合成生物領域科技企業投資與發展”專場活動,促進科技企業與資本有效對接。
表2 上海市合成生物最新發展態勢

表格信息來源:北國咨依據公開信息整理
三、天津加快推進科技創新和產業創新對接
聚焦重點領域,向高端化智能化邁進。2024年9月,《天津市加快合成生物創新策源推動生物制造產業高質量發展實施方案》發布,提出到2026年,布局一批具有明顯經濟效益的生物制造產業化項目,從創新策源能力持續增強、產業化效益持續顯現、產業生態持續完善三方面明確了具體目標。方案提出重點布局工業菌種創制、DNA和基因組合成、二氧化碳生物轉化等關鍵核心技術及生物制造智能設備國產替代領域。注重合成生物技術賦能醫藥、化工、材料、農業、食品等領域。
重點產品和項目不斷涌現,外資吸引力漸強。天津中合基因科技有限公司的“酶促DNA生物合成技術及裝備”項目在2024中國生物制造創新創業大賽中獲全球總決賽季軍,該技術及裝備有望提高DNA合成的效率和準確性,降低成本,在基因編輯、生物制藥、基因存儲等領域有廣泛的應用前景。2024年3月,丹麥諾和諾德公司在天津啟動無菌制劑擴建項目,將采用全球領先的隔離器技術,支持更多創新藥本地化生產。
推進生物醫藥產業智能化發展,創新成果轉化落地加快。2024年3月,京津冀智能醫藥產業園改造項目在津竣工驗收,聚集藥物智能研發、智能器械、醫藥智能制造等領域企業,打造“孵化+融資”的產業培育體系。同年8月,天津綜保智匯城首次對外開放,聚焦生命科學、智能裝備等高科技產業。濱海高新區生物醫藥產業園區圍繞創新藥物、細胞產品、醫療器械、醫藥服務四條子產業鏈推動產業創新,扶持了合源生物、天津藥物研究院等企業的創新成果轉化落地。
表3 天津市合成生物最新發展態勢

表格信息來源:北國咨依據公開信息整理
四、深圳引領多層次資本發展完善產業生態
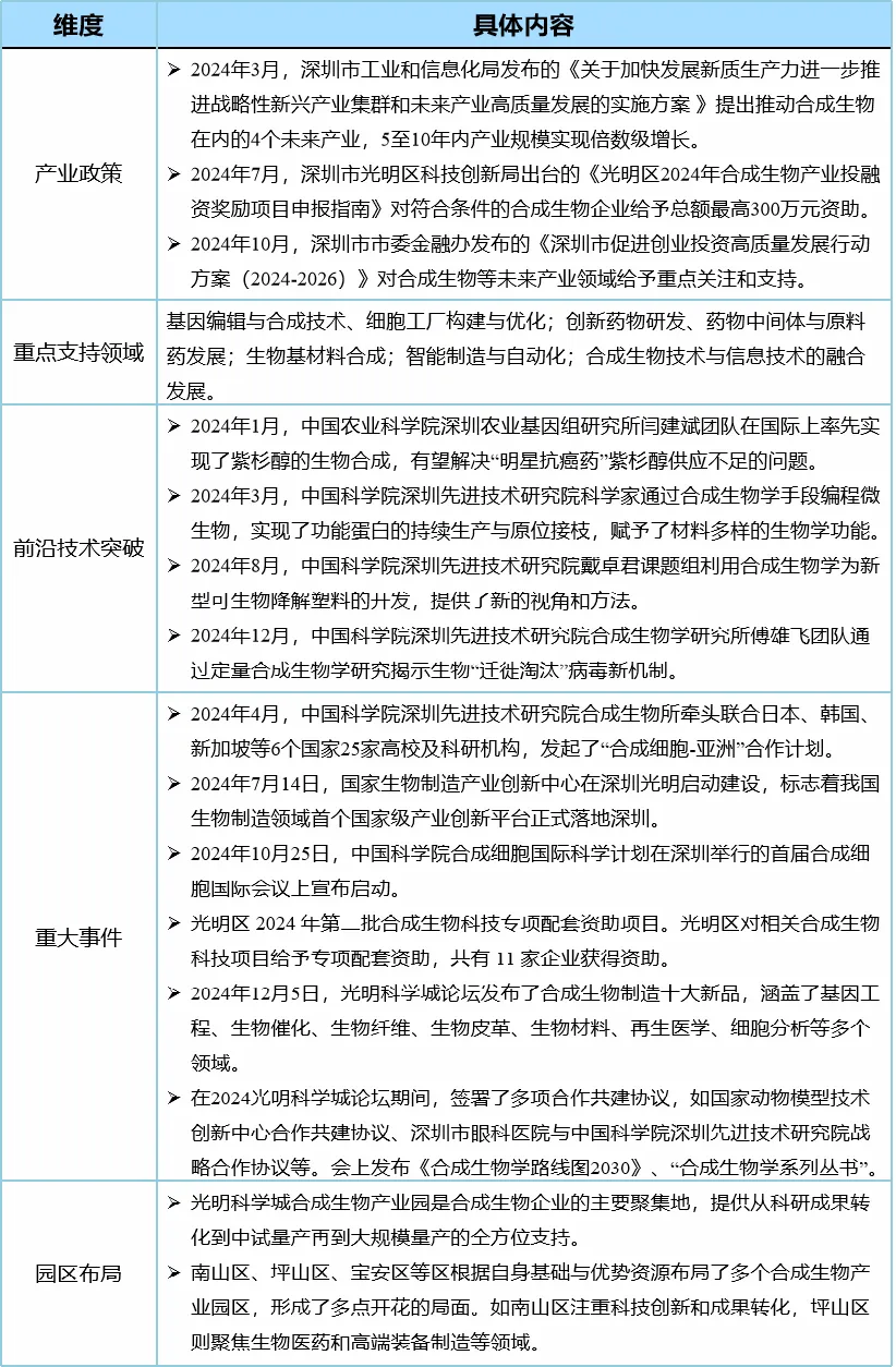
各部門聯合發力助力合成生物產業發展。2024年3月,深圳市工業和信息化局發布《關于加快發展新質生產力進一步推進戰略性新興產業集群和未來產業高質量發展的實施方案》,提出推動合成生物在內的4個未來產業,5至10年內產業規模實現倍數級增長。光明區科技創新局設置合成生物產業投融資獎勵項目,對企業進行總額最高300萬元的資助。市委金融辦發布行動方案對合成生物等未來產業領域給予重點關注和支持。
引導多種資本支持產業發展,營造良好產業生態。深圳市提出發展“大膽資本”“耐心資本”“長期資本”和“產業資本”,優化提升政府性投資基金引導帶動作用,支持加快壯大涵蓋合成生物、前沿新材料等在內的“20+8”產業集群,支持國資基金大膽試錯。合成生物產業基金作為“20+8”產業基金第一批確認的4只基金,初期出資額達15億元,擬投向合成生物上游產業以及應用領域內生物集成企業。
生物制造創新平臺建設成效顯著。2024年7月,國家生物制造產業創新中心在深圳光明區正式啟動建設,這是我國生物制造領域首個國家級產業創新平臺。2024年12月,中國科學院深圳先進技術研究院宣布合成生物研究重大科技基礎設施正式啟用、生物安全三級實驗室啟動建設,一條從基礎研究到成果轉化的完整創新生態鏈正在深圳加速構建,為加強基礎研究和應用基礎研究提供有力支持,將推動深圳市甚至我國合成生物學領域原創性成果不斷涌現和轉化。
表4 深圳市合成生物最新發展態勢

表格信息來源:北國咨依據公開信息整理
五、合肥政企聯動共推產業邁入發展快車道
全方位布局為生物制造產業發展增添活力。《合肥市推進生物制造產業高質量發展行動方案(2024-2026)》提出“1533”總體發展目標,以及構建應用研發領先、創新轉化活躍、產業主體蓬勃發展和產業生態健全完備的發展格局。除了加強政策規劃引領外,持續通過“大會引項目、大院促創新、大企強鏈條”的全方位舉措為生物制造產業發展增添綠色動力。
持續鍛造提升生物醫藥產業競爭力。合肥高新技術產業開發區生物醫藥產業園在全國206家園區中綜合競爭力位列第十五。截至2024年11月18日,該高新區集聚生物醫藥企業400余家,前10個月共新簽約生物醫藥項目30個,協議投資額超百億。肥西經開區已集聚億帆藥業、華潤神鹿藥業等重點項目及研、產、銷各類企業100余家,2024年招引生物醫藥重大項目5個,協議約定投資額12.1億元。
政府為合成生物企業發展搭臺。通過與凱賽生物、保利集團等企業簽訂協議或基金合作項目,推動科研成果從“實驗室”走向“應用場”,加速推進合成生物制造項目落地。此外,合肥市人民政府聯合其他單位主辦2024中國生物制造大會,現場開展了系列產業對接和簽約活動,擬設立首支生物制造主題產業基金,計劃簽約項目和基金總規模達百億元級。作為首屆中國生物制造大會,體現出合肥市在發展生物制造產業領域的決心與魄力。
表5 合肥市合成生物最新發展態勢

表格信息來源:北國咨依據公開信息整理
六、小結
合成生物在國內多個重點省市均取得了顯著進展,尤其是北京、上海、天津、深圳、合肥等地區紛紛立足自身資源和優勢,在資金支持、科研團隊、產業集聚等方面均表現出較強的引領性和影響力,在強化政策引領的同時,多舉措、多維度促進合成生物產業發展,加快培育合成生物新質生產力,為我國合成生物產業的持續發展提供有力支撐。
聲明
本文內容均根據網絡公開信息整理,如涉及內容版權問題,請與我們聯系刪除。

李彤彤
咨詢師
長期關注研究生物經濟領域產業規劃、產業政策咨詢和項目咨詢

葉曉彤
咨詢師
長期關注研究生物經濟領域產業規劃、產業政策咨詢和項目咨詢

杜玉竹
中級咨詢師
咨詢工程師(投資)
一級造價工程師
長期關注研究生物經濟領域產業規劃、產業政策和項目咨詢
編輯:張 華
審核:孫 磊